近日,第十四届全国大学生市场调查与分析大赛广东省赛获奖名单公布。我校第八届广东白云学院市场调查与分析大赛紧密对接此项赛事,应用经济学院与工商管理学院联合出战,共19支队伍自校内选拔赛中脱颖而出,进入省赛角逐。我校学子共获得一等奖1项、二等奖9项、三等奖9项,获奖总数量较往年有所提升。

一等奖证书
全国大学生市场调查与分析大赛由中国商业统计学会创办于2010年,属于全国高校大学生竞赛排行榜的赛事,目前已成为全国统计专业领域最具影响力的全国性学生赛事。
我校自2016年起举办广东白云学院市场调查与分析大赛,是第二课堂与科技创新节品牌活动之一,影响范围逐渐扩大。本届赛事来自会计、经济统计、数字经济、金融、国际经济与贸易、工商管理、市场营销、物流管理、跨境电子商务、人力资源、学前教育、英语、土木工程、电气工程及自动化等专业的400余位学生积极参与,经历网考知识赛、一阶段实践准备赛、校内选拔实践赛等环节激烈角逐,历时5个月,最终选拔出19支队伍代表学校参赛。

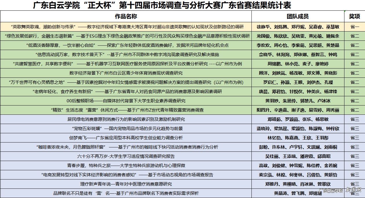
我校获奖名单
应用经济学院历来高度重视人才培养质量提升,“以赛促学、以赛促教、以赛促建”,连续6年组织学生参加本项大赛,赛事组织得到了校、院领导的大力支持。数字经济与统计系为学生营造良好的学科竞赛氛围,全系教师统一思想、集中优势力量,依托数字经济协会开展系列培训,从选题、框架、方法、问卷、实证、算法等多环节进行细致化辅导,持续贯彻“一点双轮五驱动”的实践育人体系,为学生全方位发展打下坚实基础。本届赛后我们将认真总结经验,提前做好规划,积极备战2025!(图文/应用经济学院谷卓桐、张杰 责任编辑赵利兴)