首页

首页

首页 > 学院新闻 > 正文

【专题报告】王先庆 尚徐艳 白若珏:粤港澳大湾区跨境电商高质量发展路径研究

2025.12.01      cj     





广东白云学院应用经济学院王先庆、尚徐艳、白若珏聚集广东省跨境电商发展,探究其高质量转型路径。通过业态特征分析跨境电商赋予大湾区的战略机遇,梳理广东省跨境电商的发展阶段演变。撰写了《广东省跨境电商路径创新与高质量发展研》研究报告。被收录由社会科学文献出版社组织编写的《中国粤港澳大湾区改革阜新报告》(2025)一书中。现将本报告全文进行发布,供大家参考。

粤港澳大湾区跨境电商高质量发展路径研究

摘 要

本文以粤港澳大湾区跨境电商为研究对象,探讨其高质量发展路径。首先阐述跨境电商作为新业态的特性及对大湾区的机遇,回顾其从萌芽到高质量发展探索阶段的演变。剖析发展现状与问题,如市场结构、品牌、渠道等方面不足。明确跨境电商高质量发展内涵、标准及必要性,并借鉴全国其他省区经验。指出传统发展路径依赖及升级方向,提出依托产地优势、深化试验区建设等九条路径创新,旨在提升大湾区跨境电商全球竞争力,为全国提供借鉴。

跨境电商作为数字经济时代对外贸易的线上渠道,是对外贸易的一种新业态。它以数字化技术为依托,打破了传统贸易在时间和空间上的限制,具有全球性、即时性、便捷性、数字化等特性。全球性使得企业能够面向全球市场开展业务,拓宽了市场范围;即时性让交易双方可以实时沟通与交易,提高了交易效率;便捷性体现在简化了贸易流程,降低了贸易成本;数字化则贯穿于交易、营销、物流等各个环节,为精准运营和决策提供数据支持。这些特性推动了国际贸易的创新发展,也为粤港澳大湾区的经济增长和产业升级带来了新机遇。

在全球经济一体化与数字技术飞速发展的当下,跨境电商作为国际贸易的新兴力量,正深刻改变着传统贸易格局。跨境电商凭借其便捷高效的交易模式、广阔的市场覆盖范围,为企业拓展国际市场提供了新的契机。近年来,党和政府高度重视跨境电商发展,出台了一系列政策措施支持其高质量发展。在此背景下,粤港澳大湾区作为中国开放程度最高、经济活力最强的区域之一,在跨境电商领域的发展备受瞩目。深入研究大湾区跨境电商高质量发展路径,不仅有助于大湾区充分发挥自身优势,提升在全球跨境电商市场的竞争力,也为全国跨境电商的发展提供宝贵经验借鉴。

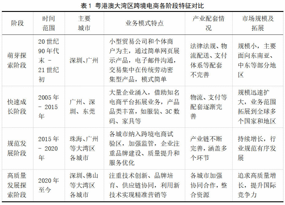
一、粤港澳大湾区跨境电商的阶段演变

(一)萌芽探索阶段(20世纪90年代末 - 21世纪初)

20世纪90年代末,随着互联网在国内逐渐普及,粤港澳大湾区凭借其优越的地理位置、开放的经济政策以及与海外市场的紧密联系,部分企业开始尝试涉足跨境电商领域。彼时,主要以深圳、广州等城市的一些小型贸易公司和个体商户为主。

在深圳,一些从事电子产品贸易的企业,开始通过简单的网页展示产品信息,利用电子邮件与海外客户沟通洽谈,开展小额跨境交易。这些交易大多集中在传统的劳动密集型产品,如服装、玩具等,交易模式相对简单,规模较小。例如,当时深圳华强北的一些电子配件商家,通过在早期的B2B平台上发布产品信息,接到来自东南亚、中东等地的小额订单。

这一时期,跨境电商处于萌芽状态,相关的法律法规、物流配送、支付体系等配套服务尚不完善,企业更多是在摸索中前行,尝试利用互联网拓展海外市场。

(二)快速成长阶段(2005年 - 2015年)

2005年后,随着互联网技术的进一步发展和电商平台的不断涌现,大湾区跨境电商进入快速成长阶段。以广州、深圳、东莞等城市为代表,大量企业开始涌入跨境电商市场。

在一定时期,广州利用其商贸和产业优势,服装、皮具企业通过eBay、亚马逊等电商平台拓展业务。例如,白马服装市场的商家在跨境电商平台上销售时尚服装至全球。深圳依托电子信息产业,3C产品成为出口热门。大疆创新科技通过跨境电商将无人机推向全球,成为国际消费级无人机市场领导者,是中国跨境电商企业的典范。东莞的制造业优势助力家具、五金等产品通过跨境电商走向世界。物流、支付等配套服务的完善,支持了跨境电商的发展,市场规模迅速扩大。大湾区跨境电商交易规模快速增长,企业数量增加,业务范围拓展至全球多个国家和地区。

(三)规范发展阶段(2015年 - 2020年)

2015年起,随着跨境电商规模的不断扩大,国家和地方政府开始加强对该行业的规范和管理。这一时期,粤港澳大湾区各城市都纳入了国家跨境电商试验区,成为跨境电商规范发展的重要标志性事件。

广州提出打造“跨境电商之都”“直播电商之都”的目标,出台一系列政策措施,推动跨境电商与直播电商的融合发展。例如,举办各类直播电商节,吸引众多国内外品牌和商家参与,提升了广州在跨境电商领域的影响力。

在这一阶段,企业逐渐意识到规范经营的重要性,行业发展朝着更加规范、有序的方向迈进。同时,跨境电商的产业链不断完善,从单纯的销售环节向上下游延伸,涵盖了产品研发、生产制造、品牌推广、物流配送、售后服务等多个环节。

(四)高质量发展探索阶段(2020年至今)

自2020年起,在全球贸易环境变化和国内经济转型升级的背景下,大湾区跨境电商开始迈向高质量发展阶段。2024年4月,广东省印发的《关于实施“五外联动”推进高水平对外开放的意见》提出,支持广州、深圳建设跨境电商国际枢纽城市,打造20个“产业集群+跨境电商”园区,培育10家百亿元级跨境电商龙头企业,建设500个较大规模海外仓,推动跨境电商进出口规模突破万亿元。这既是新发展阶段的目标,也是高质量发展的指引。

深圳作为科技创新之都,众多跨境电商企业加大在技术创新方面的投入,利用人工智能、大数据等技术实现精准营销、智能选品和高效供应链管理。例如,一些企业通过大数据分析消费者的行为习惯和需求偏好,针对性地开发产品,提升用户体验和市场竞争力。

这一阶段更加注重技术创新、品牌培育、供应链协同以及可持续发展等方面,旨在提升跨境电商的整体竞争力,实现从规模扩张向质量提升的转变。同时,大湾区各城市之间加强协同合作,整合资源,共同推动跨境电商产业向更高水平发展。

二、粤港澳大湾区跨境电商发展现状与主要问题

(一)市场规模持续扩大,但增长结构待优化

尽管2024年全年跨境电商交易规模数据获取存在一定限制,但依据广东省商务厅公布的数据,2024年广东跨境电商进出口额占全国总量三分之一以上,初步估算其交易规模约为8679亿元。从2020年至2024年,广东跨境电商市场规模呈现稳步增长态势,跨境电商进出口总量从1726亿元增至8679亿元,年均增长率达49.6%。截至2024年11月底,全国跨境电商主体超12万家,其中广东省跨境电商企业数量达14772家,位居全国首位。此外,广东21个地市已全部获批跨境电商综试区,实现全省全覆盖,数量居全国第一。

然而,在高质量发展背景下,当前市场规模增长结构有待优化。目前的增长主要集中在部分传统品类,如服饰鞋包、3C数码等,新兴品类和高端产品领域的增长相对缓慢。同时,市场拓展仍过度依赖欧美等传统市场,对“一带一路”沿线国家及新兴经济体等市场的开发程度不足,未能充分挖掘这些潜力市场的增长空间,与高质量发展中追求全面、可持续增长的要求存在差距。

(二)自主品牌打造不足,增长动能在减弱

广东部分企业品牌意识较为淡薄,在国际市场上知名度较低,品牌推广和形象塑造投入不足,导致在与国际知名品牌竞争中处于劣势。广东跨境电商出口产品主要集中在服饰鞋包、3C数码、家居家纺等品类,但品类细分程度较低,对细分市场挖掘不够深入,消费者画像界定不清晰。部分企业仍采用传统铺货模式,产品同质化严重,难以满足消费者多样化需求。

在跨境电商行业从粗放铺货模式向垂直品类品牌化模式转型的背景下,泛品类产品销售疲软、利润率下降,而精品类产品业绩增长潜力更为突出。通过对跨境电商龙头企业2024年前三季度营收情况分析可知,精品类龙头企业如绿联科技、塞维时代、安克创新总营收同比大幅增长,部分企业归母净利润也有显著提升;而泛品类头部企业如三态股份、华凯壹佰归母利润则大幅下跌。由此可见,品牌化、差异化和精细化管理已成为跨境电商卖家生存和发展的关键,但大湾区在自主品牌打造方面,距离高质量发展所要求的品牌国际化标准还有很大差距,严重制约了产品附加值提升和国际竞争力增强。

(三)出口渠道面临高风险高成本,自主化程度低

广东作为中国跨境电商出口的重要基地,出口渠道高度依赖国外跨境电商平台,如亚马逊、eBay、速卖通等。以广东跨境电商头部企业为例,2023年傲基科技近八成的营收依赖于海外第三方电商平台,其中来自亚马逊平台的收入占总营收比例达到53.8%。致欧科技主要通过亚马逊、Cdiscount、ManoMano、eBay等海外线上B2C平台销售产品。据雨果跨境数据,2024年一季度,四成卖家营收相比上一年同期增长,44%卖家营收同比下滑。

这种对第三方平台的高度依赖,不符合高质量发展中销售渠道自主化的要求,不仅使企业运营风险增加,还限制了企业在品牌塑造、客户关系管理等方面的自主性。企业难以掌握核心数据,无法根据自身发展需求灵活调整运营策略,在全球市场竞争中处于被动地位。

(四)产业协同存在壁垒,“前店后厂”现象凸显

粤港澳大湾区产业体系完备,但在跨境电商领域,产业链各环节之间的协同合作存在壁垒,尚未形成高效协同的发展格局,导致跨境电商发展能力和层次与产业发展不相适应,出现跨境电商资源外溢的情况,形成了跨境电商领域新的“前店后厂”模式。“店”主要集中在北京(如京东、抖音等平台在跨境电商业务上具有较强影响力)、杭州(阿里的天猫、速卖通等)、上海(拼多多)等地,而“厂”则在大湾区内。

大湾区内制造企业虽具备强大的生产能力,但与外部跨境电商平台之间信息沟通不畅,产品生产与市场需求脱节。例如,制造企业往往按传统生产计划进行大规模生产,而跨境电商市场需求更趋于小批量、多批次、个性化,这使得产品供应与市场需求难以精准匹配,造成库存浪费或供应不足。同时,本地跨境电商企业难以有效整合产业链资源,在与外部平台竞争中处于劣势,限制了大湾区跨境电商产业的整体发展。

(五)缺乏龙头企业与大平台,行业话语权弱

粤港澳大湾区的跨境电商领域缺少具有引领作用的龙头企业和大型跨境电商平台。目前,区内大多是中小电商企业,这些企业在资金实力、技术研发、市场拓展等方面相对薄弱,缺乏有组织、具备一定话语权和主导权的跨境电商体系。

由于缺少龙头企业,行业内难以形成有效的引领和示范效应,企业之间的协作与资源整合难度较大。在面对国际市场竞争和复杂多变的政策环境时,中小电商企业应对风险的能力不足,无法在全球跨境电商产业链中占据有利地位。同时,缺乏大型跨境电商平台,使得大湾区跨境电商在品牌推广、流量获取、数据积累与分析等方面存在短板,难以实现规模效应和协同发展,与高质量发展所需要的产业集聚和引领带动能力要求差距明显。

三、跨境电商高质量发展的内涵、标准及必要性

(一)跨境电商高质量发展的内涵

自2020年起,跨境电商步入高质量发展阶段。跨境电商高质量发展是以技术创新为驱动,通过优化供应链、提升品牌价值、深化国际合作,实现规模增长与效益提升协同共进,推动跨境电商朝着智能化、品牌化、绿色化方向发展,增强其在全球市场的竞争力。这一发展模式不仅关注规模和速度,更注重发展的稳健性、创新性和协同性。

(二)跨境电商高质量发展的标准

1. 自主品牌国际化。为提高产品附加值,避免低价竞争,跨境电商高质量发展需推动自主品牌培育,提升品牌国际化。自主品牌竞争力增强表现在:海外市场销售额或出口额达500万元以上且持续增长;平台粉丝数量持续增加,用户粘性提升;品牌入围国际榜单,境外社交媒体传播量百万次以上;拥有境外知识产权;国际市场覆盖2个以上国家或地区;入驻境外平台3个以上,独立站运营1年以上,主流社交媒体2个以上;多次获境外媒体报道,美誉度提升。

2. 销售渠道自主化。自有渠道建设是跨境电商持续、安全、稳健发展的重要保障。销售渠道自主化表现为:企业搭建独立站并稳定运营1年以上,实现销量持续增长(如达到10万件以上),通过独立站自主设计页面、优化用户体验、开展个性化营销并掌握用户数据;企业具备良好的社交媒体运营能力,入驻Facebook、Instagram、TikTok等至少2家国外主流社交媒体平台,直接与消费者互动,在任一平台进入粉丝量排名前列;企业在私域流量运营方面取得成效,通过邮件营销、会员体系、社群运营等方式转化用户为私域流量,降低获客成本并提高复购率。通过构建多元化销售渠道,加大自有独立渠道培育力度,企业可有效降低运营风险和成本,提升跨境电商发展韧性。

3. 运营管理智能化。高效的跨境电商运营服务能力是高质量发展的保障,人工智能、大数据、云计算技术等的应用是重要指征。在供应链管理环节,企业利用大数据和人工智能分析历史销售数据、市场趋势和季节性波动,预测未来需求,优化库存管理,通过AI算法动态调整补货策略,利用AI技术优化物流路径;在营销服务环节,基于精准用户画像提供个性化产品推荐,定位目标用户制定个性化广告投放策略,利用AI工具分析社交媒体用户互动数据制定针对性营销策略;在风险管理环节,通过大数据和AI技术实时监控交易数据,防止欺诈交易,利用AI自动分析不同国家和地区法律法规,确保企业运营符合当地政策要求,降低合规风险。

4. 应用模式协同化。跨境电商产业链包括生产、选品、运输、销售等环节,高质量发展需各环节协同,优化成本,提升效率。选品与生产环节利用大数据分析客户需求,连接产能,创新生产;头程物流环节根据市场趋势优化运输路径和资源配置;仓储管理环节结合销售数据,精细化库存管理;平台销售与运营环节依托数字技术,关注产品质量和产业链控制力。跨境电商通过整合各环节,形成高效协同的产业链闭环,增强品牌效应,提升消费端数据和行业认知能力,推动企业正向循环发展。

(三)跨境电商高质量发展的必要性

从国际环境看,全球贸易保护主义抬头,贸易摩擦不断,传统贸易模式受到冲击,跨境电商面临更高的风险和挑战。只有实现高质量发展,提升产品竞争力、优化运营模式、拓展多元化市场,才能在复杂多变的国际市场中立足。从国内发展需求看,随着经济结构调整和消费升级,传统跨境电商发展模式的弊端逐渐显现,如品牌竞争力不足、利润空间有限等。推动跨境电商高质量发展,有助于推动产业升级,培育新的经济增长点,满足国内经济高质量发展的要求。

四、全国其他省区跨境电商高质量发展的主要经验和做法

(一)浙江:产业集群与电商平台协同发展

浙江推动产业集群与跨境电商平台融合,如义乌小商品、绍兴纺织等。政府引导企业“触网”,义乌构建跨境电商生态体系,吸引采购商。培育知名跨境电商平台,如速卖通,提供销售渠道。注重电商人才培养,通过培训、设立学院、技能竞赛等方式,提升企业运营能力。

粤港澳大湾区可借鉴浙江模式,整合产业链资源,提升产业竞争力。加强电商人才培养,建立人才培养体系,为跨境电商发展提供支持。培育或引入有影响力的电商平台,拓展销售渠道,提升市场覆盖面。

(二)江苏:科技赋能与品牌培育并重

江苏利用大数据、人工智能等技术,应用于跨境电商领域。通过大数据分析消费者行为,制定个性化营销策略。运用人工智能算法进行智能选品,分析市场趋势。在供应链管理中,运用大数据优化库存和物流。鼓励企业加大研发投入,提升产品质量和设计水平。支持企业与科研机构合作,提升科技含量。组织企业参加国际展会,提升品牌国际知名度。

大湾区可借鉴江苏经验,利用科技资源优势,加大技术投入,实现精准营销、智能选品和高效供应链管理。鼓励企业增加研发投入,提升产品品质和设计创新能力,参与国际展会,加强品牌推广,提升品牌国际影响力。

(三)山东:政策支持与海外仓建设先行

山东出台政策支持跨境电商发展,包括税收优惠、财政补贴、简化审批流程等,降低企业成本。对符合条件的企业给予税收减免,设立专项资金支持。推进海外仓建设,构建海外仓网络体系。政策引导和资金支持下,企业在主要市场建设海外仓。加强海外仓信息化建设,实现库存实时监控和管理。推动海外仓向多功能服务平台转变,提供增值服务。

大湾区可借鉴山东政策支持体系,加大政策扶持力度,制定针对性政策,创造良好政策环境。加强海外仓建设,合理规划位置和规模。利用信息化技术提升运营管理水平,提高物流配送效率,降低成本。拓展海外仓服务功能,提升客户体验,增强竞争力。

五、粤港澳大湾区传统跨境电商发展的路径依赖、升级方向与需要克服的障碍

(一)传统发展路径依赖

1. 平台入驻模式。许多大湾区的跨境电商企业选择入驻成熟的第三方跨境电商平台开展业务。以深圳的一些3C数码企业为例,早期大量企业入驻亚马逊平台,借助平台的全球用户流量,将产品销往世界各地。这些平台提供了成熟的交易规则、支付体系和客户服务框架,企业只需专注于产品上架与销售。例如,某家深圳的小型电子设备制造商,通过在亚马逊上开设店铺,将自主生产的手机配件推向全球市场,初期凭借价格优势获得了一定的订单量。但随着平台竞争加剧,该企业面临流量成本上升、平台规则变动带来的诸多挑战。

2. 贸易代理模式。部分企业由于缺乏国际市场经验和渠道资源,会借助贸易代理商开展跨境业务。在东莞,一些家具企业通过贸易代理商将产品出口到欧美市场。贸易代理商负责处理进出口手续、寻找海外客户以及安排运输等事宜。例如,一家东莞的家具工厂,自身缺乏海外营销能力,通过与一家有丰富海外渠道的贸易代理商合作,将产品打入了美国市场。然而,这种模式下企业对市场的直接掌控力较弱,利润空间也会因代理商的分成而受到限制,同时在产品定价、品牌推广方面较为被动。

3. 自建网站模式。一些具备一定实力的企业尝试自建独立的跨境电商网站。如广州的某家服装品牌企业,投入大量资金搭建了自己的跨境电商网站,试图打造独特的品牌形象和用户体验。通过搜索引擎优化、社交媒体营销等手段吸引海外客户。但自建网站面临巨大的运营成本和技术挑战,该服装企业需要投入大量资金用于网站维护、推广以及安全防护等方面。同时,由于缺乏平台的流量支持,网站的知名度提升缓慢,客户获取成本较高,运营效果未达预期。

(二)升级方向:打造跨境电商“4.0”版

20多年来,中国跨境电商飞速发展,并不迭代升级,目前正进入4.0时代。在不同发展阶段,由于跨境电商的发展条件、能力和水平差异,因此,各阶段具有不同特点,具体如下表所示:

在跨境电商4.0时代,企业需打造品牌、建设渠道、特色供应链,并参与构建完整的产业生态,从贸易中间商转型升级为跨境电商综合运营商,这是大湾区企业的重要发展方向。

1. 向综合运营商转型。大湾区企业应从中间商升级为集“贸易、研发、设计、生产、供应链服务”于一体的综合运营商。例如,深圳科技企业加大研发设计投入,自主研发创新产品,优化生产流程,提升产品质量,并构建自有供应链服务体系,确保产品高效稳定供应全球市场。

2. 强化自有品牌打造。企业需将打造自有品牌作为核心任务。佛山家电企业为例,通过提升产品品质、创新设计、加强品牌营销,逐步在国际市场上树立品牌。注重技术研发,推出智能化、个性化产品,满足消费者需求。积极参与国际展会,利用社交媒体等渠道推广品牌,提升品牌知名度和美誉度。

3. 提升电商渠道主导权。减少对外部平台依赖,拓展自有销售渠道。搭建独立站,加强运营,优化用户体验,提供个性化服务吸引消费者。加强社交媒体运营,与消费者直接互动,建立私域流量池。例如,广州美妆企业通过Instagram建立品牌账号,积累粉丝,引导至独立站购买产品,提升电商渠道主导权,争取商品定价权,摆脱低价竞争。

(三)需要克服的障碍

大湾区跨境电商发展面临诸多障碍。一方面,企业在全球产业链主导力不强,多处于跟随地位,在产品标准与市场规则制定上缺乏话语权,应对国际市场变化与竞争较被动。另一方面,行业缺少龙头企业,难以形成产业集聚与协同效应,中小电商企业资源匮乏,限制行业升级。此外,部分企业受传统思维束缚,模式创新力弱,在数字化营销等方面创新不足,阻碍向跨境电商“4.0”版转型。

六、粤港澳大湾区跨境电商高质量发展的路径创新

(一)依托产地源头优势,率先迈入跨境电商4.0时代

广东省作为全国制造业大省,2023年工业增加值突破4.5万亿元(占全国12.7%),但跨境电商自主品牌出口占比仅18.4%,因此实施“百城千品”工程与工业互联网融合平台建设,成为破解“大而不强”困境的关键抓手。根据广东省商务厅的数据,尽管拥有如此丰富的产业资源,跨境电商的渗透率却尚不足40%,显示出在数字化国际贸易领域仍有巨大的发展潜力待挖掘。

粤港澳大湾区作为制造业强区,拥有丰富的生产商与设计师资源。应充分利用这一产地和源头优势,推动更多生产商与设计师融入跨境电商领域。鼓励企业加大在研发设计环节的投入,结合市场需求开发具有创新性和差异化的产品,从传统的代工模式向“贸易、研发、设计、生产、供应链服务”综合运营模式转变。

以深圳为例,其作为全球知名的电子信息产业基地,众多电子企业长期以来为国际品牌代工。如今,一些企业如大疆创新,凭借自身强大的研发设计能力,在跨境电商领域崭露头角。大疆创新不仅在无人机技术研发上持续投入,还通过跨境电商平台将产品销往全球,构建了集研发、生产、销售及售后服务于一体的完整供应链体系。这种模式不仅提升了产品附加值,还增强了企业在全球市场的竞争力,为大湾区其他企业迈入跨境电商4.0时代提供了借鉴。

(二)深化跨境电商试验区建设,促进产业深度融合

进一步深化跨境电商试验区建设,强化跨境电商与产业带、产业集群的深度融合。以大湾区内各城市的特色产业集群为依托,如广州的服装皮具产业带、东莞的制造业产业集群等,打造跨境电商产业生态。通过政策引导,促进跨境电商企业与产业带内企业的协同发展,实现资源共享、优势互补。

为进一步深化融合,可在试验区内建立跨境电商大数据中心,收集分析全球市场需求、消费者偏好等数据,并将这些数据共享给产业带内的企业。企业依据数据调整生产和设计方向,实现精准生产与营销。同时,鼓励产业带内的企业联合组建跨境电商品牌联盟,集中资源进行品牌推广,提升整体品牌影响力。此外,加强与国际知名时尚机构合作,引入先进的设计理念和时尚潮流趋势,推动产业带内的服装皮具产业向高端化、时尚化发展。

(三)鼓励专业垂直与特色电商出海,强化渠道与供应链自主

鼓励专业类垂直电商或特色电商拓展海外市场,在海外进行战略布局。支持这些企业通过建立海外仓、设立本地运营中心等方式,增强对销售渠道的控制权。同时,优化供应链管理,提高供应链的自主性和灵活性。

未来,专业垂直与特色电商可进一步拓展海外布局,与当地的家居建材市场、设计师工作室等建立深度合作关系。例如,与当地设计师合作推出联名产品,借助设计师的本地影响力提升品牌知名度。同时,利用大数据和人工智能技术优化海外仓的库存管理,根据当地市场销售数据实时调整库存,降低库存成本。此外,加强与国际物流企业合作,打造定制化的物流解决方案,确保产品能够高效、准确地送达客户手中,进一步提升供应链的自主性和灵活性。

(四)依托行业协会,参与规则标准制定以获取定价权

跨境电商企业应依托行业协会,积极参与出口商品规则和标准的制订。行业协会可组织企业共同研究国际市场需求和发展趋势,结合大湾区产业优势,制定符合国际市场的产品标准和行业规范。通过参与规则制定,企业能够在国际市场上获得更多话语权,从而争取到商品的合理定价权。

行业协会还可组织企业参与国际行业标准制定会议,与国际同行交流合作,将大湾区的产业优势和技术特色融入国际标准中。同时,建立标准跟踪与更新机制,随着技术发展和市场需求变化,及时调整和完善产品标准。此外,加强对企业的标准培训和认证服务,确保企业产品符合国际标准,提升大湾区整体产业的标准化水平,巩固在国际市场的定价话语权。

(五)推动业态与模式创新,实现个性化定制生产

鼓励和支持跨境电商与制造企业开展业态和模式创新。利用人工智能、大数据等技术,实现小单快返和大规模个性化定制。

例如,东莞的一些服装制造企业与跨境电商平台合作,借助大数据分析消费者的身材尺寸、款式偏好、颜色喜好等信息。企业利用这些数据,通过智能化生产设备实现服装的个性化定制生产。同时,借助跨境电商平台的快速反馈机制,实现小单快返。消费者在平台上下单后,企业能够迅速安排生产,并在短时间内完成交付。这种创新模式既满足了消费者个性化需求,又提高了企业生产效率和市场响应速度,提升了企业在国际市场的竞争力。

为进一步推动业态与模式创新,可引入虚拟现实(VR)和增强现实(AR)技术。消费者在跨境电商平台上选购服装时,可通过VR或AR技术虚拟试穿,更直观地感受服装效果,提高购买转化率。制造企业可利用3D打印技术,实现服装的快速打样和小批量生产,进一步缩短生产周期。此外,建立产业联盟,促进跨境电商平台、制造企业、面料供应商等各方合作,共同探索创新商业模式,如共享制造、柔性供应链等,推动整个行业的协同发展。

(六)多方联动拓展供应链,设立海外电商园区

政府、资本和企业应联动起来,共同拓展供应链,在海外设立一批自主可控的跨境电商园区或电商中心。政府提供政策支持和引导,资本注入资金助力园区建设和运营,企业负责具体的业务开展。这些园区或中心可集仓储、物流、展示、销售等功能于一体,为大湾区跨境电商企业提供稳定的海外运营基地,增强供应链的稳定性和自主性,提升在国际市场的竞争力。

未来,海外电商园区可进一步拓展功能,设立跨境电商金融服务中心,为入驻企业提供跨境支付、融资贷款等金融服务,解决企业资金难题。同时,建立知识产权保护中心,为企业提供知识产权申请、维权等服务,保护企业创新成果。此外,加强与当地政府和企业的合作,开展文化交流活动,增进相互了解,为企业在当地的发展营造良好的营商环境。

(七)推进线上线下融合,增强平台与渠道自主性

推动线上线下融合,增加独立平台和站点建设。企业应建立自有电商平台和独立站,结合线上线下提升品牌形象和用户体验。例如,一家深圳智能穿戴设备企业与全球科技体验店合作,设立产品展示和体验区。同时,企业通过独立电商平台和独立站进行线上营销,吸引消费者购买。线上平台提供销售服务及社区功能,增强用户粘性。企业通过数据互通,优化产品设计和营销策略,提升品牌国际影响力和市场占有率。

企业可进一步深化线上线下融合。线下扩大合作渠道,举办新品发布会等活动,增强品牌互动。线上利用社交媒体进行精准营销,展示产品特色。通过线上线下会员体系打通,提供统一服务,提升用户忠诚度。

(八)培育国际网红直播,强化品牌传播

加强培育国际网红直播,利用其传播力和带货能力,提升品牌知名度。政府和企业可共建网红孵化基地,培养具备跨文化沟通能力的网红。企业与网红合作,通过直播展示产品特色和文化,提高品牌美誉度。

广州美妆企业与国际网红合作,通过直播拓展海外市场。例如,某品牌与欧美高人气博主合作,介绍产品和文化,实现互动和销售。该品牌在欧美市场知名度和销量均显著提升。建立国际化网红培训体系,邀请专家授课,传授营销技巧和运营经验。设立奖励机制,激发网红积极性。鼓励网红与品牌合作开发产品,利用大数据分析消费者喜好,提供精准直播内容建议,增强直播效果。

(九)扶持本地跨境电商龙头企业,完善电商组织体系

政府应加大对本地跨境电商龙头企业的扶持,提供资金、税收和土地优惠政策,以促进其发展和带动中小企业。通过专项资金和税收减免,龙头企业可建立产业联盟,共享资源,提升整体竞争力。政府可设立引导基金,支持龙头企业项目建设和技术创新,并鼓励产业链招商,吸引优质企业。龙头企业与高校合作,培养专业人才,同时完善电商组织体系和行业自律机制,确保产业健康可持续发展。

参考文献

[1]罗琳.粤港澳大湾区跨境电商新业态发展路径创新研究[J].全国流通经济, 2024(16):38-41.

[2]陈中明."双循环"背景下粤港澳大湾区跨境电商发展现状与策略研究[J].商场现代化, 2023(11):23-25.

[3]黄娟.基于生态系统理论的广东省跨境电商发展评价研究[D].华南理工大学,2019.

[4]黄翔.长三角地区跨境电商产业高质量发展影响因素研究[J].财经理论与实践, 2023, 44(5):92-98.

[5]杨延风,葛新旗.数字经济下跨境电商高质量发展研究[J].中国电子商务, 2023(13):14-16.

[6]陈文静.基于粤港澳大湾区背景下跨境电商企业高质量发展创新战略研究[J],商业经济,|2023(10)88-90。

[7]朱惠.我国跨境电商高质量发展模式研究[J].中国电子商务, 2023(11):42-45.

[8]李超锋.广州制造业跨境电商高质量发展困境与优化路径研究[J].对外经贸实务, 2023(12):91-96.

[9]王子心,武悦.新发展格局下我国跨境电商高质量发展的机遇与挑战[J].新经济, 2023(5):80-87.

[10]刘珍,彭雷清.粤港澳大湾区创新跨境电商产业生态模式的研究[J],中国粤港澳大湾区改革创新报告(2020):178-192,社会科学文献出版社,2020.

上一条:应用经济学院召开2025级专业人才培养方案修订论证会 下一条:应用经济学院召开党委(扩大)会议 专题学习党的二十届四中全会精神

关闭