4月5日,产教融合发展中心与应用经济学院共同举办的第二期“产赛融合·数智赋能”精英人才选拔活动顺利收官。本次活动依托广东白云学院第十届市场调查与分析大赛,围绕“产赛良性互动、共育数智精英”的主题,采用专家对学生作品进行盲审盲评的方式开展,共吸引来自高校、企业的多位专家、教师代表及参赛学生100余人到场参与。

活动特邀五位来自高校和业界的资深专家担任评审,分别为:广州大学统计系主任、统计学副教授张兴发博士,广州理工学院经济学副教授谷卓桐博士,暨南大学经济学院陈文静博士,广州跃数研网络科技有限公司副总经理、总工程师吴长江,以及深圳维度科技股份有限公司副总经理、高级统计师房辉。专家们的到来不仅为活动注入了专业力量,也进一步促进了校企资源的互联互通。
开幕式上,应用经济学院院长陈喜强教授指出,数字经济时代对人才能力的要求日趋多元,校企协同是培养高素质应用型人才的关键路径。他强调,本次活动通过“以赛促学、以赛促产”的方式,既为学生搭建了锻炼实践能力的舞台,也为企业发掘优秀人才创造了良好契机。
活动设置了“作品盲审”与“作品盲评”两个阶段。3月30日至4月3日,五位评审专家依据省赛组委会的评分标准,从数据洞察、商业分析、创新性等维度,对20份匿名作品进行了规范、严谨的打分。4月4日,专家们又为相关作品提供了详细的文字综述意见与修改建议。
评审过程中,专家们对学生的作品赞赏有加。张兴发副教授表示,参赛作品紧密联系实际,展现了学生们对数字经济领域的深刻认知,这种“真题真做”的模式能切实提升学生的实践能力与职业素养。吴长江副总经理则从企业视角指出,数字化转型亟须既懂技术又懂业务的复合型人才,本次活动为学生对接企业需求提供了难得的机会。
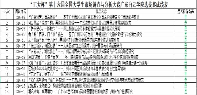
经过激烈比拼,最终14支优秀团队脱颖而出,成功获得参加“正大杯”第十六届全国大学生市场调查与分析大赛广东赛区省赛的资格。这些团队不仅展示了出色的数据分析与问题解决能力,也为学校争得了荣誉。
活动结束后,学院通过问卷与访谈收集了参与者的反馈。学生们普遍表示,此次活动不仅提升了专业技能,也让自己对企业实际需求有了更清晰的认识。(图文/应用经济学院张杰 赖苏彬 责任编辑曾进)