《广州市贸易强市总体规划(2024—2035 年)》指出,要推动专业市场与市场采购贸易试点联动发展,创新 “专业市场+市场采购”、“专业市场+跨境电商” 内外贸一体化模式。在全球经济变革的背景下,市场采购贸易作为创新模式,正成为推动区域经济高质量发展的重要力量。应用经济学院毛政才、王懿轩、王先庆老师经过深入调研,撰写了《广州市场采购贸易体系重构与转型升级》研究报告。此为广东白云学院现代产业研究院2024年课题“双循环新格局下国际贸易体系重构与高质量发展”的研究成果,被收录在由广州市社会科学院组织编写的广州蓝皮书《广州国际商贸中心发展报告》(2025)一书中,由社会科学文献出版社于2025年出版。现将本报告全文进行发布,供大家参考。
引言
在全球经济变革的背景下,市场采购贸易作为创新模式,正推动区域经济高质量发展。广州,作为商贸中心和“千年商都”,凭借历史文化、产业资源和地理位置优势,在市场采购领域取得显著成就,但也面临国际贸易竞争加剧、供应链调整和数字经济崛起等挑战,市场采购贸易体系有待进一步优化。
市场采购是商品交易模式,也是整合供应链、提升产业竞争力、推动内外贸一体化的关键。广州市场采购贸易体系经过多年发展,已建立专业化采购网络,但在资源整合、产业链协同、品牌建设、数字化应用等方面存在不足。这些问题限制了广州在全球贸易中的影响力和竞争力,需要通过重构与转型升级来突破。
一、市场采购贸易的概念、基本模式与核心特点
(一)市场采购贸易的概念
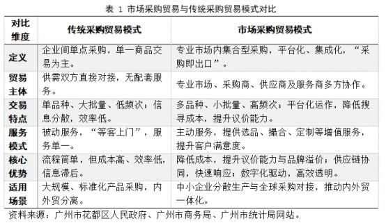
市场采购贸易是商务工作中的固定术语,特指由符合条件的经营者在经国家商务主管等部门认定的市场集聚区内,进行的多品种、小批量、高频次的集合型外贸交易方式。这是一种新型贸易模式,它具有“采购即出口”的显著特征,其核心是通过专业市场平台整合供应链资源,汇聚供应商与采购商,实现商品集中展示、交易与流通,形成规模化、集成化的贸易生态。这种贸易方式具有独特优势,它打破了传统贸易的一些限制,为众多中小企业参与国际贸易提供了便利途径。在认定的市场集聚区里,商品种类丰富多样,经营者可以灵活采购。货值限制的设定,既考虑到了中小企业的经营规模,又保障了贸易的有序进行。而在采购地办理通关手续大大提高了贸易效率,减少了中间环节,使得贸易更加顺畅。
(二)市场采购贸易的基本模式
市场采购贸易方式是一种独特且顺应外贸发展趋势的贸易模式。首先,符合条件的经营者是参与其中的主体,他们可以是境内外的企业或个人。这些经营者需在经国家商务主管部门认定的市场集聚区内开展采购活动。其次,该贸易模式对货值有所限制,单票报关单商品货值需在 15 万美元(含)以下。最后,完成采购后,要在海关指定口岸办理出口商品通关手续。这种模式有效整合了市场资源,为众多中小微企业及跨境电商提供了便捷的出口途径,满足了小单化、小批量、多批次的外贸需求,推动了贸易的灵活性与高效性。
与传统单点采购不同,市场采购强调平台化功能,主动对接上下游需求,协调生产、流通与消费环节。它突破了企业间直接对接的模式,形成“市场-采购商-供应商”多方协作网络,涵盖商品交易与供应链服务,是“贸易+服务”的复合型业态。其贸易主体包括专业市场、采购商、供应商及服务商,核心功能是将分散的中小企业生产与全球采购需求有效对接,推动贸易规模化发展。市场采购贸易与传统采购贸易模式对比见表1。

(三)市场采购贸易的核心特点
1.单向性
市场采购贸易主要面向出口,旨在推动国内商品走向国际市场。这种单向性有助于优化贸易资源配置,提升产品国际竞争力,便于政府监管与扶持,促进出口贸易高效稳定发展,带动经济增长。
2.经营资格开放
市场采购贸易允许境内外企业和个人申请经营资格,拓宽了贸易参与主体范围,打破了传统限制。这激发了市场活力,吸引了更多市场主体参与,促进了贸易繁荣与创新,推动市场采购贸易发展壮大。
3.特定性
市场采购贸易限定于货物贸易,专注于实体商品交易,平台为指定市场集聚区,具备良好基础设施和完善的贸易服务体系。在特定区域内开展贸易活动,便于管理监督,保障贸易秩序,释放集聚效应,降低交易成本,提高贸易效率,确保市场采购贸易规范有序运行。
、广州市场采购贸易体系发展现状01
二、广州市场采购贸易方式试点及拓展
(一)广州市采购贸易方式试点及拓展
广州和浙江义乌、山东临沂一样,都是全国最有影响力的商品集散地,因此广州也成为国家较早纳入市场采购贸易试点的城市。2016年9月8日,商务部等八部委批复同意广州花都皮革皮具市场开展市场采购贸易方式试点。根据《广东省人民政府办公厅关于印发在广州花都皮革皮具市场开展市场采购贸易方式试点工作实施方案的通知》(粤办函〔2016〕613号)和《广州市市场采购贸易方式试点工作领导小组办公室关于公布广州花都皮革皮具市场集聚区范围的通知》(穗商务贸发〔2017〕1号),广州市于2017年初开始在花都皮革皮具市场集聚区开展市场采购贸易方式试点。
广州作为国家级市场采购贸易方式试点城市,多年来,积极争取国家和广东省支持拓区拓品类,积极探索发展新业态新模式,重视发展市场采购贸易,大力拓展市场采购贸易试点。截至2024年8月,万菱广场、中港皮具城、新大地服装城、流花服装批发市场、步云天地、南方大厦、广大商贸城、西城鞋业8家专业市场被纳入市场采购贸易试点。截至2025年2月底,广州市场采购贸易方式试点范围已扩展至市内16个专业市场,推动“广货优品”走向全球140多个国家和地区。2025年2月28日,广州完成首单市场采购贸易预包装食品出口。当天,一辆装满饮料、方便面和罐头等食品的货车从广州白云区东旺食品批发市场驶出,该批货值2.5万美元的预包装食品将由南沙港启运发往东南亚国家。截至2025年3月,广州可以通过市场采购贸易方式向90个国家和地区出口饮料、调味品、膨化食品、果蔬罐头、糖果和糕点等10大类预包装食品。
(二)广州市采购贸易体系的构建
广州是全国专业市场最多、品类最全的国际商贸都市,市场采购贸易潜力巨大。2024年,全市有510家专业市场,形成15个专业市场集群,商户数超20万,带动就业人口超150万,占全市就业人口10%以上。每日有40万主播直播带货,品类超100万种。每天约50万人来广州专业市场交易消费,其中16%的客流会在市场驻留。专业市场对市场采购贸易方式的拓展十分有利。
为响应相关文件精神,原广州市商务委和广州市政府办公厅分别于2017年和2020年出台管理办法,规范化推进市场采购贸易管理工作,建立市场采购贸易联网信息平台,涵盖市场采购贸易各方经营主体和贸易全流程,实现货物流、单证流、资金流、信息流的采集与汇聚,为贸易出口管理各部门提供数据信息支撑,为市场采购贸易各经营主体提供报关、报检、免税备案、结汇等服务,对小商品出口提供全方位一体化支持。
广州市自2020年开始探索市场采购贸易“广州模式”,推动市场采购方式试点范围扩展,为商家提供一站式出口贸易服务。新模式下,市场采购备案由40天缩减到5天;货物通关、报关、验关整个流程只需5分钟。广州争取将更多专业批发市场纳入市场采购贸易方式试点,通过改革创新,打造全新的市场采购贸易链条,解决中小企业、个体商户收结汇难、小批量货物出口难等问题,激发市场活力,充分发挥国家级试点的政策红利。完善市场采购各经营主体管理体系,推动市区多部门信息共享,加强商务、海关、税务、市场监管等多部门联合监管。建立和优化对相关经营主体的监管工作方案,通过“黑白名单”制度,加强规范和引导,推动市场采购贸易方式试点扩区工作稳步向好。研究和优化专业市场、场内实体商户“双备案”的新模式,压缩商户开办、上线备案等时间成本,通过打造市场采购综合服务中心,提供物流、报关、收汇等一揽子解决方案,让更多的中小企业和商户足不出户,即可在市场内完成市场采购贸易相关备案工作和开展出口业务。从集聚区到采购商,从制度到机构,从规则到流程,广州构建了一个完整的市场采购贸易体系。
(三)广州市场采购贸易的规模
03
依托“千年商都”的商贸基础与政策创新优势,广州市场采购贸易体系形成了覆盖工业品、原材料、日用消费品等多领域的专业化、国际化采购网络。广州海关、广州市商务局、广州统计局及政府公开文件统计数据显示,近来市场采购贸易出口规模呈波动态势。2018年,广州市场采购贸易出口额达1580.9亿元,占全市出口总额的28.2%;2019年受国际贸易环境影响,广州市场采购贸易出口额回落至1178.4亿元,占全市出口总额的22.4%;2020年,广州市场采购贸易出口额逆势增长34.8%,回升至1588.9亿元,占全市出口总额的比重提升至29.3%。作为全国首批市场采购贸易试点城市,广州依托政策创新优势,吸引了众多企业参与市场采购贸易,为出口增长提供了坚实的政策基础。同时,广州长期积累的商业资源、成熟的市场体系以及广泛的贸易网络,使得市场采购贸易能够迅速落地生根并发展壮大。
(四)广州市场采购贸易分类
广州的市场采购贸易覆盖商品种类广泛,涉及4600多个税号,主要集中于皮革皮具与箱包、美妆与洗护用品、珠宝与钻石、服装与家居用品、农产品与食品等领域。
从市场分类来看,广州的专业市场可以分为内贸型市场和外贸型市场(见表2)。内贸型市场主要服务于国内市场的采购需求,如江南果菜市场、一德路干货市场等。外贸型市场则主要服务国际采购商,如白马服装市场、红棉纺织品市场等。这些市场吸引了大量来自东南亚、中东、非洲等地的采购商。

(五)广州市场采购客户来源
广州市场采购贸易体系通过“展会+市场”双轮驱动,构建了覆盖东南亚、中东、欧美及非洲四大区域的全球客商网络(见表3),形成了“区域聚焦、需求分层、模式多元”的贸易格局。2024年,境外采购商数量突破50万人次,展现出强劲的国际竞争力和市场吸引力。

东南亚作为广州市场采购的重要客源地,采购商以中小企业为主,采购品类集中于服装、家居用品及电子产品。得益于地理邻近优势,贸易成本低、时效快,采购商单次采购量适中,注重性价比与交货速度。合作模式上,东南亚采购商倾向于通过广交会、专业市场采购活动建立长期稳定关系,2024年东南亚客商参与广州展会人次同比增长18%,订单履约率达95%以上。此外,东南亚市场对广州的供应链依赖度持续提升,尤其在电子产品领域,广州供应商通过“定制化生产+快速响应”模式,成功抢占东南亚市场份额。
中东采购商以大型批发商和零售商为主,采购规模大、订单金额高,对商品质量与品牌要求严格。核心品类包括建材、五金、纺织品及高端消费品,其中阿联酋、沙特阿拉伯对装饰品、家居用品的需求持续增长。2024年中国进出口商品交易会(以下简称“广交会”)期间,中东客商数量同比增长32.6%,阿联酋采购装饰品订单金额超5亿元,展现出强劲的市场潜力。广州供应商通过“品牌化+高端化”战略,成功打入中东高端市场,尤其在建材和纺织品领域,广州产品的市场占有率逐年提升。
欧美采购商以品牌商、连锁零售商和进口商为主,如美国沃尔玛、瑞典宜家等跨国企业会通过广交会与广州商户建立长期合作。此外,欧美采购商对商品的品质、设计和环保标准要求极高,采购偏好集中在时尚服装、高端箱包、化妆品和智能家居等领域。贸易规模方面,2024年,欧美市场高端皮革制品订单增长15%,美妆出口额超8亿元,法国、意大利为主要采购国。
非洲地区的采购商则以小型零售商和个体经营者为主,采购规模相对较小,但市场潜力巨大。非洲采购商的采购偏好集中在基础消费品,如服装、鞋帽、小家电等,注重产品的实用性和价格优势。但由于非洲市场的基础设施和物流条件相对薄弱,其更倾向于短期合作和现货交易。据广州海关统计,2024年前7月,广州海关关区企业对非洲进出口贸易约578.0亿元,其中出口354.8亿元,主要为机电产品、劳动密集型产品。
三、广州市场采购贸易体系存在的主要问题
(一)体系化程度不高,采购功能尚未得到充分发挥
第一,广州市场采购贸易体系仍局限于传统交易,未能充分发挥资源整合和价值创造的潜力。以中间商为主导的采购活动主要集中在商品买卖和价格竞争,缺乏现代采购理念的实践,导致采购流程僵化,无法为市场参与者创造更多附加值。
第二,尽管广州集聚了珠三角的制造业资源,但供应链协同机制不完善,导致资源错配。市场采购主体分散,缺乏规模化、专业化的采购联盟,增加了交易成本,造成资源浪费和效率低下。
第三,虽然建立了多个市场信息平台,但数据孤岛现象严重,信息分析处理依赖人工经验,缺乏大数据智能决策系统,难以实现市场信息的有效增值。市场品牌建设力度不足,专业市场多以货品集散为主,缺乏差异化品牌战略,使得“广州价格”、“广州标准”的国际影响力与贸易规模不匹配,难以适应新发展格局下的供应链枢纽节点功能要求。
(二)市场采购体系与本土制造业产业链协同度有待提升
广州市场采购贸易体系与本土制造业的融合发展存在显著断层,制约了产业集群能级提升。在原材料供给端,高端面料、精密元器件等关键材料对外依存度高,本土配套企业多集中于低附加值环节,部分专业市场仍以单一商品贸易为主,尚未形成“生产-采购-服务”闭环生态,这种结构性缺陷使产业链面临“高端失守、低端过剩”的风险。
随着全球供应链分工的调整以及国内产业结构的优化升级,广州市场的产业集群效应有所弱化。传统的“拼凑式”产业集聚模式难以适应新时代对高质量发展的要求,导致产业链上的各个环节之间缺乏深度协同。虽有服装、皮具等传统产业集聚区,但企业间仍以简单地理集聚为主,缺乏技术外溢和协同创新机制,导致同质化竞争加剧。
(三)专业市场的服务能力尚未充分激发
现有服务体系难以满足市场采购贸易体系高端化发展的需求,成为制约转型升级的重要掣肘。广州传统集散型市场的经营模式以“等客上门”为主,依赖商品批发与转口贸易,商户缺乏主动营销意识,在当前竞争激烈的环境下难以满足采购商对一站式服务的需求。
此外,现有市场服务内容同质化严重,大多服务商仍聚焦于报关报检、物流运输等基础服务,在供应链金融、品牌咨询、合规认证等增值服务领域存在明显短板。特别是在国际化服务能力建设上,多语言服务覆盖面窄,熟悉东盟、中东等新兴市场法规的专业人才匮乏,导致企业开拓“一带一路”市场时面临较高的合规风险。数字化转型进程中的服务支撑体系尚未健全,在智能合约应用、跨境支付结算等关键环节尚未形成标准化解决方案,难以有效降低企业的制度性交易成本。
四、广州市场采购贸易体系重构与转型的必要性
广州市场采购贸易仍然处于试点阶段,现行的市场采购贸易体系还需要进一步完善。更重要的是,要顺应市场采购贸易的未来趋势,重构现行的分散而且体系化程度较低的市场采购贸易体系。另外,广州作为国际商贸中心城市,市场底蕴深厚,但在全国的专业市场发展版图上,其影响力却在相对弱化。深挖专业市场的市场采购贸易潜力,不仅有利于构建广州在国际贸易体系中的话语权、主导权和规则定制权,而且有利于广州专业市场在新发展格局上实现高质量发展。
(一)助力广州建设国际商贸中心,深化广州“千年商都”品牌
广州依托“千年商都”基础,正加速构建现代市场采购体系。政策层面需强化资源整合导向,通过专项资金支持物流、金融等配套服务协同发展,推动供应链数字化升级与交易模式创新。同时,应借势优化采购成本结构,通过国际商贸网络拓展吸引全球采购商资源,实现从区域枢纽向国际商贸中心的战略跃升。
(二)提升贸易话语权,重塑“广州制造”价值标杆
面对全球产业链重构,广州需破解专业市场协同不足、标准化滞后、品牌溢价薄弱等核心问题。应重点构建现代化贸易生态圈,通过开展“广货优品”质量认证体系与国际标准接轨工程,增强在全球产业链中的资源配置能力。依托全球最大专业市场集群优势,建立覆盖服装、皮具等领域的贸易体系,重塑“广州制造”价值标杆。
(三)挣脱定价枷锁,提升贸易价格主导权
针对专业市场定价权缺失困境,需在皮革皮具等优势产业率先建立数字化交易平台,形成“广州价格”指数发布机制。借鉴国际成熟指数运作经验,将全球箱包供应链优势转化为区域性定价基准,推动从“价格接受者”向“标准制定者”转型。通过标准化体系建设和品牌价值培育,打破“量大价低”的传统贸易格局。
(四)应对规则挑战,补齐规则与标准制定权短板
聚焦珠宝、美妆等优势产业,联合国际组织推动“广州标准”纳入全球贸易规则体系。建立智能化产品标准研发中心,前瞻性制定具有技术壁垒的质量规范。强化行业协会纽带作用,构建接轨国际的质量认证体系,在国际贸易规则重构中贡献“广州方案”。
五、广州市场采购贸易体系重构与转型升级主要对策
、广州市场采购贸易体系重构
(一)强化品牌赋能,构筑广州市场采购竞争新优势
品牌孵化能力是衡量专业市场竞争力的关键指标。优质市场每年能培育二三十个有影响力的市场品牌,这些品牌通过平台建立知名度,发展成全国乃至全球的竞争品牌。这种模式为企业提供成长舞台,为市场注入发展动力。
品牌孵化需市场平台提供全面支持,包括资源整合、展示平台搭建、营销渠道提供等服务,以提升品牌竞争力和影响力。广州专业市场在品牌孵化方面具有优势和创新,形成了面向全球的培育体系。例如,白马服装市场作为领跑者,自2010年获“中国服装品牌孵化基地”称号后,持续加强品牌培育,设立首个商标品牌培育指导站,构建知识产权服务体系,为商户提供全方位支持。聚焦品牌孵化,围绕准入机制、品牌推广、引导提升及渠道拓展四大领域,精选优质商户,提升市场品牌水平。白马服装市场通过专业孵化培育出一批有竞争力的服装品牌,这些品牌不仅在国内市场取得良好业绩,也逐步走向国际市场,提升了广州服装产业的整体形象。
(二)深化供应链整合,重塑广州市场采购高效链路
在全球贸易格局深刻变革的背景下,广州市场采购贸易体系亟需进行供应链的系统性整合与优化,不仅要实现商流、物流的高效分离,更要从采购者需求出发,构建全方位的供应链服务体系。通过重构供应链体系、强化服务功能,实现对采购全流程的高效支持和服务升级。同时,要充分发挥广州独特的区位优势,依托深厚的产业基础,打造具有区域特色的现代化供应链服务模式,推动市场采购贸易的转型升级。
在市场采购领域,境外采购商普遍面临通关程序复杂、物流渠道不畅、采购规模受限等多重挑战。针对这些市场痛点,专业市场需要建立专业化的供应链服务平台,整合通关、仓储、物流、金融等核心资源,为采购商提供全链条的综合服务支持。这种整体性解决方案不仅能够提升采购效率,更能显著降低交易成本,增强市场的国际竞争力。
作为市场采购贸易方式试点市场之一,广州中港皮具城在供应链优化方面进行了富有成效的创新实践。面对传统供应链模式存在的效率低、成本高、国际化程度不足等问题,中港皮具城通过搭建创新服务平台、推动数字化转型、整合产业链资源和提供金融服务等多维度举措,实现了供应链的全面优化升级。其中,创新服务平台整合了电商服务中心、跨境贸易服务中心和4-IN供应链平台等功能模块,为商户提供电商平台资源导入、线上采购商精准对接、外贸数据选品建议、对接主播和直播机构等全方位服务。中港皮具城的实践表明,通过供应链的系统性优化与创新,专业市场能够显著提升运营效率和服务水平,增强国际竞争力。这一经验对广州其他专业市场的供应链优化具有重要的借鉴意义,也为广州建设国际贸易中心城市提供了有益启示。
(三)推动产贸深度融合,激活广州市场采购产业动能
在全球产业链重构的背景下,市场采购与生产制造的协同发展是构建现代化产业生态系统的核心,通过整合设计、生产、展示、交易等关键环节,推动传统市场向现代化、专业化的服务平台转型升级。广州专业市场的优势在于与产业集群的深度融合,地理毗邻为采购与制造协同发展提供了条件。
广州专业市场创新服务模式,为国际采购商搭建与生产制造环节的对接平台,整合设计资源,建立研发中心,提供个性化产品设计服务,并协助精准对接优质生产工厂,实现全程协同。这种模式突破了传统市场的功能局限,形成了更具竞争力的价值链条。
为深化市场采购与生产制造的协同发展,越来越多的制造企业在专业市场设立直播间或工作室,打造线上线下深度融合的展示和接单平台。这种创新模式缩短了采购商与制造商之间的距离,提升了订单对接效率,使专业市场成为连接全球采购需求与本地制造能力的战略纽带。同时,这种模式的推广为专业市场的数字化转型提供了新思路,推动传统贸易模式向智能化、数字化发展。
广州流花服装批发市场作为国内最早的外贸服装批发市场之一,其出口网络已覆盖160多个国家和地区,在推动市场采购与生产制造协同方面进行了富有成效的创新实践。该市场自主开发了全国首个专业市场跨境垂直服饰电商交易平台——LIUHUAMALL,不仅为市场采购贸易提供了强有力的数字化支撑,更通过线上交易、直播带货等新型贸易方式,实现了市场采购需求与生产制造环节的无缝对接,显著提升了采购与生产的协同发展效率。这一创新实践为专业市场数字化转型提供了可复制、可推广的经验。另外,流花服装批发市场创新设立“市场采购外贸综合服务站”,为商户提供从交易、商品运输、组货拼柜、报关通关到收结汇的全流程一站式服务。这种综合服务模式不仅有效降低了中小企业的外贸运营成本,也显著提升了市场采购与生产制造的协同效率。
未来,广州专业市场还需进一步深化市场采购与生产制造的协同发展,重点推进数字化平台建设、完善供应链服务体系、创新金融服务模式,打造更具国际竞争力的现代化专业市场体系。同时,要充分发挥广州在粤港澳大湾区建设中的核心节点作用,推动专业市场与制造业基地的深度融合,构建具有全球影响力的产业生态圈。
(四)构建海外拓展体系,拓展广州市场采购国际空间
在全球贸易格局深刻调整的背景下,广州专业市场正积极构建有组织的海外市场拓展体系,实现从被动等待客户到主动拓展市场的战略转变。在具体实践中,专业市场采取“抱团出海”策略,通过资源整合与统筹规划,组织数十乃至上百家商户共同参加广交会、迪拜展览会、亚洲时尚展、德国商品展、美国拉斯维加斯电子展等国内外重要展会。这种集体参展模式不仅显著降低了单个商户的参展成本,更通过规模效应提升了展示效果和品牌影响力,有效扩大了广州产品在国际市场的知名度,推动了广州产业集群与全球市场的深度对接。
以花都区为例,2023年该区18家开展市场采购贸易业务的供货商及相关企业积极参加广交会,吸引了大量海外客商,取得显著成效。此外,在广州市商务局的政策支持和市场的统筹组织下,花都狮岭皮具皮革市场的企业多次组团参加国际知名展会,其中在2023年亚太皮革展迪拜特展中,11家重点箱包皮具企业以“中国皮具之都”“狮岭皮具”的区域品牌形象集中亮相,全面展示了产业集群的整体实力,获得了国际市场的广泛认可。这种以区域品牌为引领、以产业集群为支撑的国际市场开拓模式,不仅提升了广州专业市场的国际影响力,也为构建新发展格局下的对外贸易新模式提供了有益探索。
(五)打造电商选品中心,引领广州市场采购数字变革
广州专业市场正推进电商选品中心建设,旨在从传统商品交易中心转型为现代化数据服务中心。此举不仅为海外买家提供智能化采购建议,还帮助市场掌握数据主导权,增强全球贸易话语权。电商选品中心利用产业集群优势,布局直播基地,吸引不同区域市场的主播,形成专业化选品服务生态系统。主播基于区域市场特点提供选品建议和市场洞察,促进传统批发业态与跨境电商融合。
电商选品中心创新运营模式,提供一站式服务体系,包括产品筛选、品质把控、价格谈判、物流配送,同时建立标准化产品信息库、质量管理体系和高效物流网络,帮助商户对接跨境电商渠道,推动业务模式创新升级。各专业市场根据自身特点形成特色电商选品服务模式,如美妆市场重点打造直播基地,服装市场重点发展时尚品类选品服务。
广州流花服装批发市场于2023年4月3日成立流花服饰跨境电商选品中心,提供产品展示、选品、供应链对接、线上推广等综合服务,并建设24小时共享直播间。该中心采取“平台负责供应链服务、主播专注直播带货”的模式,组织直播电商节等活动,邀请头部机构、关键意见领袖(KOL)进行合作,构建直播矩阵,实现国内外社交媒体全方位传播。同时,利用市场采购贸易政策优势,帮助中小微商户突破出口瓶颈,释放政策红利叠加效应。
通过建立电商选品中心,流花服装批发市场成功实现了传统服装批发市场的数字化转型,市场覆盖范围扩展至全球160多个国家和地区,显著提升了国际市场竞争力。未来,广州专业市场还需进一步加强电商选品中心建设,重点推进数字化基础设施升级、深化跨境电商服务创新、强化数据分析能力建设,打造具有全球影响力的数字贸易服务体系。
结语
综上所述,广州市场采购贸易体系的重构与转型升级迫在眉睫且意义重大。在全球经济格局深刻变革、新发展格局加速形成的背景下,广州作为“千年商都”和重要商贸枢纽,其市场采购贸易体系虽取得一定成绩,但也存在诸多问题。通过孵化品牌、优化供应链、促进市场采购与生产制造协同发展等一系列举措,广州有望实现市场采购贸易体系的全面升级。这不仅能提升广州在全球贸易中的话语权、定价权,推动“广货优品”走向世界,而且将为构建新发展格局提供有力支撑。